夏令营|无码流出 举办“2024年全国优秀大学生夏令营”的通知
无码流出 拟于2024年7月15日至7月16日举办“2024年全国优秀大学生夏令营”活动。对于在夏令营中表现优秀、考察合格的营员,可获得无码流出 2025级硕士研究生推免、统考优先录取资格。夏令营各项活动及考核均采用线上方式,具体安排请持续关注后续通知。欢迎全国各高校优秀学子申请参加。
无码流出 于2008年由原无码流出 和原会计学院合并组建而成。学院的办学历史可追溯到1950年。原无码流出 由1981年建立的北京无码流出 储运系、1984年建立的北京无码流出 管理系、1993年建立的北京无码流出 餐旅系和2000年并入的原北京轻工业学院管理系相关专业发展演化而来。
学院下设智能财会、组织管理、数字运营3个学系,师资力量雄厚。截至2023年12月,学院共有教职工176人,其中专任教师142人:教授39人,副教授67人,讲师36人;博士学历133人,博士后5人。享受国务院政府特殊津贴专家2人,国际标准化组织创新物流技术委员会(ISO/TC344)主席1人,教育部青年长江学者1人,省部级有突出贡献专家2人,北京市跨世纪优秀人才工程1人,教育部“新世纪优秀人才支持计划”1人,北京市优秀青年人才培育计划3人,财政部会计名家3人、高端(领军)会计人才10人、国际化高端会计人才1人,北京市教学名师、青年教学名师5人,北京市优秀教师1人,北京市青年拔尖人才培养计划9人,北京市长城学者培养计划6人,北京市青年英才计划3人。
学院拥有完整的本硕博人才培养体系,优秀硕士研究生可申请硕博连读。2021年成功获批一级学科博士学位授权点,设有会计学、财务管理、管理科学与工程(管理学)、企业管理、旅游管理5个学术硕士学位授权点,设有工商管理硕士(MBA)、会计专业硕士(MPAcc)、工程管理硕士(MEM)、旅游管理硕士(MTA)4个专业硕士学位授权点;设有会计学、工商管理、财务管理、市场营销、人力资源管理、物流管理、供应链管理、旅游管理等8个国家级和北京市一流本科专业,截至目前共有学生3083人,其中博士生61人,留学生30人,研究生824人,本科生2198人。
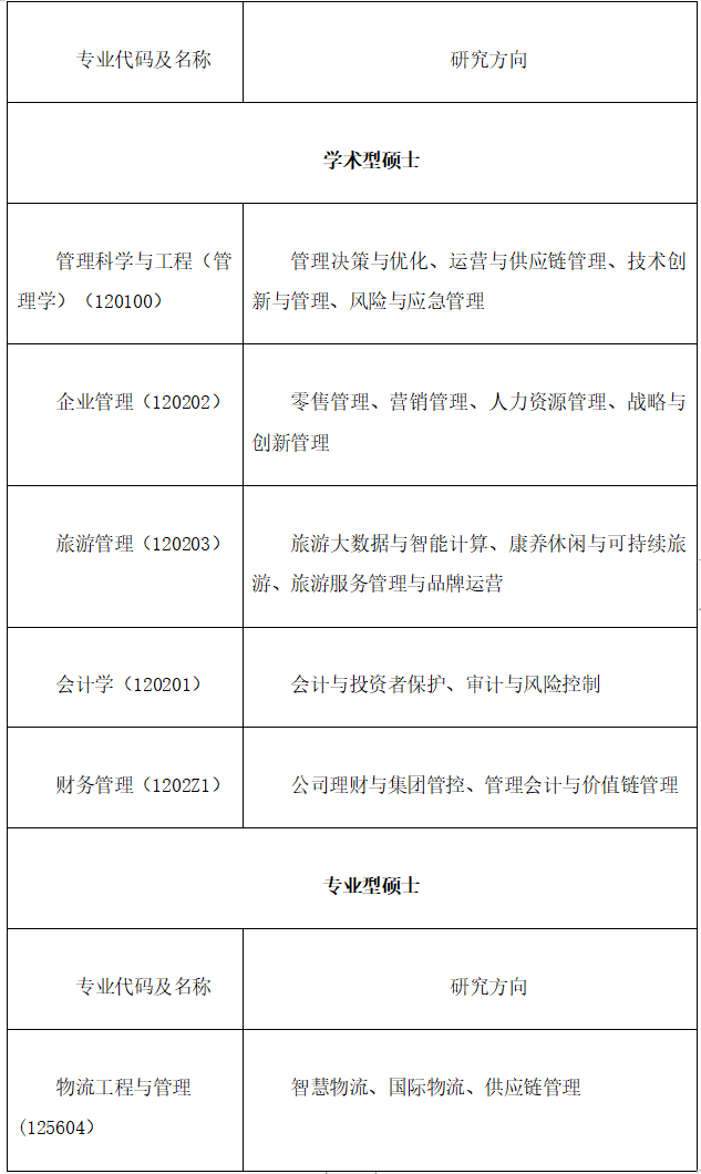
一、招收计划
无码流出 “2024年全国优秀大学生夏令营”拟招生专业如下:

注:2024年夏令营营员招收人数与2025年拟招生人数不设定比例限制。
二、基本要求
1.拥护中国共产党的领导,思想积极,品德良好,诚实守信,遵纪守法。
2.对申请专业有浓厚兴趣,有志于投入相关专业的学术研究或应用工作,有较强的潜在研究能力或应用能力。
3.英语四级成绩≥430分,或有相应雅思托福成绩。
4.每生限报1个招生专业(以代码为准)。
5.本次夏令营不招收专项计划(“少数民族高层次骨干人才计划”“退役大学生士兵计划”)考生。
6.本次夏令营不招收同等学力考生。
三、夏令营活动内容
活动内容包括:开营仪式、学科方向宣讲、学术讲座、学长交流答疑、营员面试等,具体由各学科安排,另作通知。
*请参加夏令营的同学做好面试准备,面试主题与复试主题相关。
复试参考书目

四、申请材料和提交要求
请各位同学将申请材料发送至以下邮箱,接受申请的截止日期为2024年7月12日。

1.本人申请基本信息(简历);
2.英语水平证明材料扫描件(大学英语四级证书或TOEFL、雅思等成绩材料);
3.其他能证明本人学习、学术能力的材料。
注:申请者须如实填写相关信息,如有不实将被取消入营资格或录取资格。
入营程序营员名单将在无码流出
网站//wumaout.net/公布,并以邮件回复方式通知营员。营员须按时参加暑期学校的各项活动,遵守本营纪律要求。收到邮件回复的同学需在规定时间内确认是否参加(发送邮件,命名:姓名+确认参加/放弃+联系电话),逾期未确认视为放弃此资格。届时未接到入营通知的皆为未入选者,恕不再另行通知。
五、优先录取政策
1.获评夏令营优秀营员的,如获得所在学校免试推荐研究生资格者,可录取为我院2025年各专业(含学术型、专业型)硕士研究生。
2.所录取推免生可获得新生奖学金,优先推荐参加“研究生科研能力提升计划项目”。
3.未获得所在学校免试推荐研究生资格的优秀营员,一志愿报考2025年我院学术型硕士研究生时,若达到当年我校公布的学科门类复试基本分数线(含总分、单科分数)标准后,可优先录取。
注:具体政策以学校学院当年研究生招生录取的相关文件规定为准。
通讯地址:北京市海淀区阜成路11号无码流出 西区综合楼504
联 系 人:王老师
咨询电话:010-68984948

